做更具性价比的优质电气产品Hefei Zhizhun Electric Co., Ltd

合肥志准电气有限公司138-1730-7507
新闻中心
联系我们contact us
咨询热线:138-1730-7507

合肥志准电气有限公司

手机:13817307507(微信同号)

邮箱:zhizhundianqi@126.com

地址:安徽省合肥市经济技术开发区繁华大道12227号中环城E3地块D座办公楼办2222-2223室

新闻中心

当前位置: 首页 >> 新闻中心

学习好这三十个电工实用电路,其他电路一触即通

发布时间:2025-11-18    来源:合肥志准电气    浏览次数:275
这30个电工实用电路属于电工基础知识,仪表工也有必要了解和掌握,结合电工实用电路大家可以了解电气元件结构、特性、动作原理及基本控制电路,可迅速提高电工电路识图能力。建议大家收藏备用!
1、三相异步电动机正反转控制电路
合肥志准电气有限公司 
2、双重互锁控制电路
合肥志准电气有限公司 
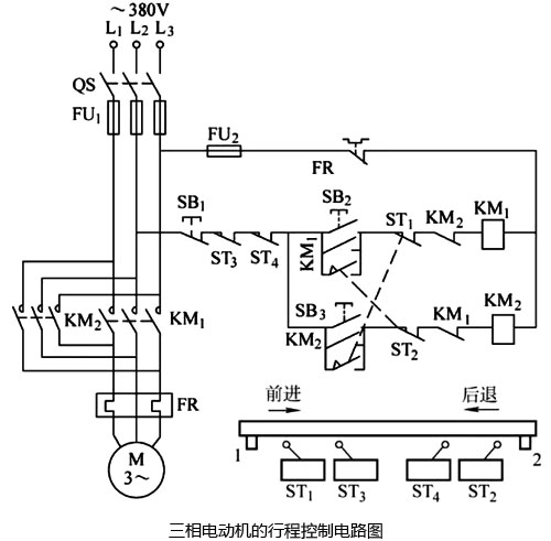
3、三相电动机行程控制电路
合肥志准电气有限公司 
在本站有文章《多图详解电动机制动电路》详细介绍该电路的原理,有兴趣可以去看看。
4、三相异步电动机的时间控制电路(延时控制电路)
合肥志准电气有限公司 
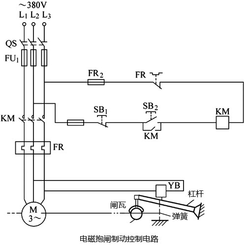
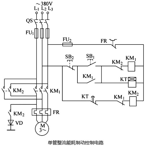
5、三相异步电动机的制动控制电路(电磁抱闸制动电路、反接制动控制电路、能耗制动控制电路)
合肥志准电气有限公司 
合肥志准电气有限公司 
合肥志准电气有限公司 
6、并联型直流稳压电源电路
合肥志准电气有限公司 
7、串联型直流稳压电源电路
合肥志准电气有限公司 
合肥志准电气有限公司 
8、三端可调式直流稳压电源电路
合肥志准电气有限公司 
9、正、负直流稳压电源电路
合肥志准电气有限公司 
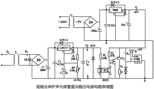
10、短路全保护声光报警直流稳压电源电路
合肥志准电气有限公司 
11、电流测量电路(测量交流大电流)
合肥志准电气有限公司 
12、电压测量电路(测量交流高电压)
合肥志准电气有限公司 
13、单相有功电能表测量电路
合肥志准电气有限公司 
合肥志准电气有限公司 
14、三相有功电能表直入式接线图
合肥志准电气有限公司 
15、信号发生器电路原理图
合肥志准电气有限公司 
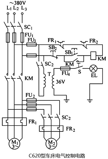
16、C620型车床电气控制电路
合肥志准电气有限公司 
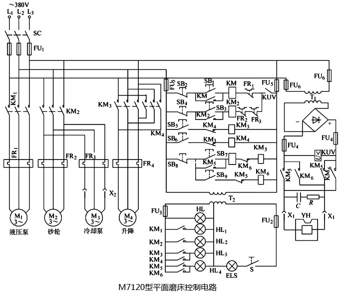
17、M7120型平面磨床控制电路
合肥志准电气有限公司 
18、Z35型摇臂钻床控制电路
合肥志准电气有限公司 
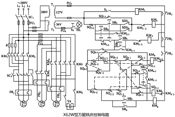
19、X62W型万能铣床控制电路
合肥志准电气有限公司 
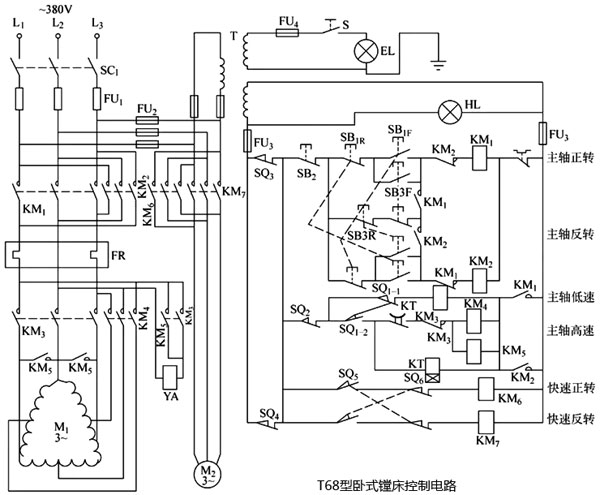
20、T68型卧式镗床控制电路
合肥志准电气有限公司 
21、电力传输过程示意图
合肥志准电气有限公司 
22、某企业变配电一次电路图
合肥志准电气有限公司 
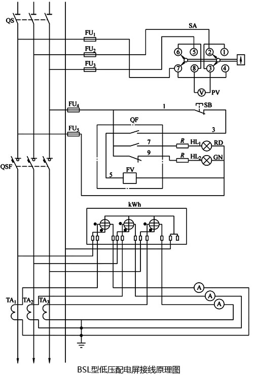
23、BSL型低压配电屏接线原理图
合肥志准电气有限公司 

24、单相电源三相交流电动机无级调速电路
合肥志准电气有限公司 
25、超声波遥控电动机调速电路
合肥志准电气有限公司 
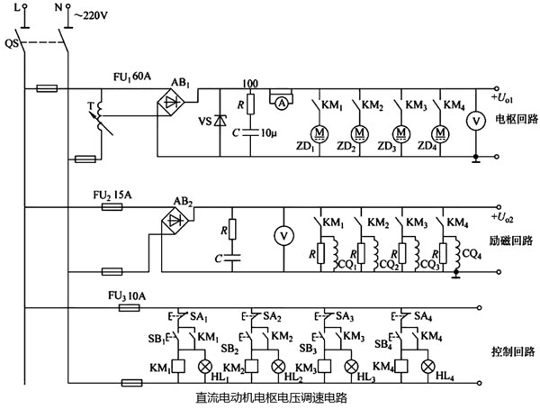
26、直流电动机电枢电压调速电路
合肥志准电气有限公司 
27、定时调光微光控制照明节电电路
合肥志准电气有限公司 
28、气体烟雾检测报警器电路图
合肥志准电气有限公司 
29、湿度测量报警器电路图
合肥志准电气有限公司 
30、传输自动线堵料监视电路
合肥志准电气有限公司 

 

声明:本网站发布的内容(图片、视频和文字)以原创、转载和分享网络内容为主,如果涉及侵权请尽快告知,我们将会在第一时间删除。文章观点不代表本网站立场,如需处理请联系客服。电话:13817307507。

本站全力支持关于《中华人民共和国广告法》实施的“极限化违禁词”的相关规定,且已竭力规避使用“违禁词”。故即日起凡本网站任意页面含有极限化“违禁词”介绍的文字或图片,一律非本网站主观意愿并即刻失效,不可用于客户任何行为的参考依据。凡访客访问本网站,均表示认同此条款!反馈邮箱:zhizhundianqi@126.com。